咨询热线
400-088-0086
专业化产品,专业化团队,专业化方案,专业化服务
新闻资讯
产品信息
企业文化
成功案例
网站首页
公司介绍
产品信息
成功案例
新闻资讯
企业文化
技术支持
在线留言
联系我们
产品分类
classification
IsatPhone海事 ...
BGAN多功能卫星系统
Thuraya欧星卫星 ...
天通一号/北斗
地面站及定制
新闻资讯
information
查看更多资讯
Inmarsat发布Fleet One最 ...
海事卫星电话1749号段投入使用
商务应用
世界各国实际应用
卫星电话科研探险应用
联系我们
400-088-0086
地址:辽宁省沈阳市沈河区市府大路371号417
邮编:110000
电话:400-088-0086
传真:024-88859999
邮箱:cnzxht@126.com
查看更多
技术支持
>>当前位置:
首页
-
技术支持
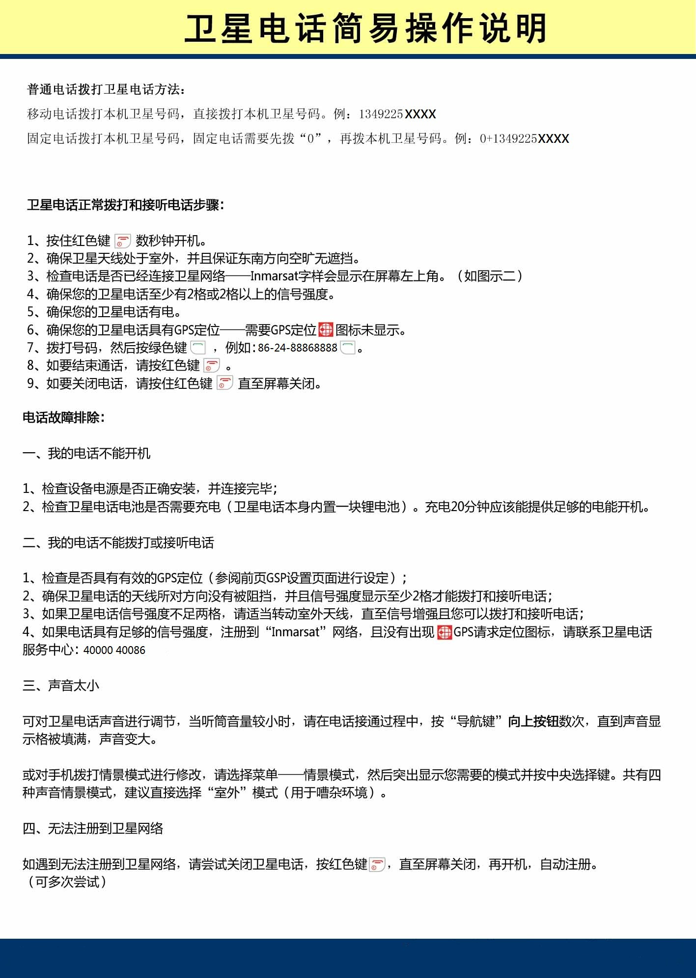
海事卫星手持机使用说明
文章来源:user 时间:2018-01-22
上一条:Fbb海上宽带的使用
下一条:煤矿卫星应急通信
友情链接:
国家航天局
Ipstar
Iridium
Thuraya
Cobham
Inmarsat
中国卫星通信集团
中国电子科技集团
中国航天集团
网站首页
公司介绍
产品信息
成功案例
新闻资讯
企业文化
技术支持
在线留言
联系我们
地址:辽宁省沈阳市沈河区市府大路371号417 电话:400-088-0086 传真:024-88859999
版权所有:沈阳中星航天科技有限公司 技术支持:
奇搜网络
【奇搜建站】
ICP备案编号:
辽ICP备18001835号-1